北京大学肿瘤医院

返回

顶部

网站导航

1111.jpg

国人研究揭示压力促转移机制

作者: 来源: 发布时间:2026-01-08

中山大学附属第六医院兰平、何真等,系统揭示了慢性压力导致肿瘤转移的完整微生态机制链条。研究发现,慢性压力会显著降低肠道保护性益生菌Bifidobacterium animalis(动物双歧杆菌),肠道中动物双歧杆菌减少,会限制关键脂质分子油酸的降解,导致油酸在体内大量堆积,而油酸正是促进肿瘤细胞迁移、侵袭及远处定植的重要代谢驱动因子,肠道中油酸水平增加会促进肠癌转移。补充动物双歧杆菌,或携带其油酸水合酶的转基因菌株,可显著分解油酸、抑制压力相关转移。这一发现为“压力促转移”提供了重要的证据支持,并给出了新型干预策略——益生菌或工程菌预防肿瘤转移。(Gut. 2025年11月30日在线版)

389-390期《全球肿瘤快讯》-88-.jpg

389-390期《全球肿瘤快讯》-90-.jpg

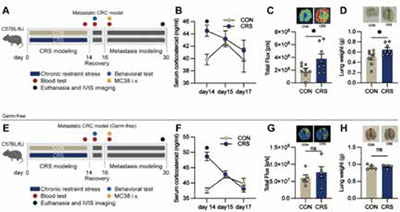
研究者利用小鼠慢性压力模型模拟人类长期受压状态,结果发现,长期受压的小鼠出现显著更多的肺部和肝脏转移灶。即使压力解除,激素水平恢复正常,小鼠体内转移灶仍持续增加。当小鼠是无菌状态或使用抗生素清除菌群后,压力带来的转移现象完全消失,提示肠道微生物是压力促使肿瘤细胞扩散的重要角色。给无菌小鼠或抗生素处理小鼠移植慢性应激处理小鼠的粪菌,可促进肿瘤转移的发生。

以上研究结果提示,肠道菌群在慢性压力与癌症转移的关系中发挥重要作用。需要找到发挥中介作用的肠菌,及背后的潜在分子机制。通过对比分析慢性应激处理小鼠和对照小鼠的肠道微生物组成,研究者发现在慢性应激暴露的小鼠中,双歧杆菌属(尤其是动物双歧杆菌)显著减少。在不同的肿瘤小鼠模型中,均有类似发现。

宏基因组测序进一步揭示了核心菌种的改变,慢性压力会显著耗竭肠道中的动物双歧杆菌(B.animalis)。脂质组学分析进一步解释了其机制基础。压力状态下,小鼠体内油酸水平明显升高,而在口服动物双歧杆菌后油酸得以恢复至正常水平。提示压力导致动物双歧杆菌减少后,油酸无法被有效降解,从而在肠道及循环系统中累积,为肿瘤细胞的迁移和侵袭提供了帮凶。

研究者分离出动物双歧杆菌,给无菌且接受慢性应激刺激的小鼠补充动物双歧杆菌,发现肿瘤转移风险显著降低。只有补充活的动物双歧杆菌才有降低癌症转移风险的效果,提示可能是肠菌的代谢产物影响肿瘤转移风险。

机制研究显示,动物双歧杆菌抵抗肿瘤转移的关键在于其表达的油酸水合酶(OhyA),能将油酸转化并降解,从源头阻断脂质驱动的恶性行为。为验证这一机制链条,研究者构建了表达OhyA的转基因菌株。结果显示,该转基因菌株不仅能有效降低油酸水平,还能显著抑制压力诱导的转移,即使在外源补充高油酸的情况下仍能发挥保护作用,进一步证实了这一代谢通路在压力相关肿瘤转移中的核心作用。

389-390期《全球肿瘤快讯》-89-.jpg

研究结果显示,油酸处理会导致癌细胞的转录组发生改变,尤其是在调节脂质代谢和肿瘤进展中发挥重要作用的PPAR信号通路。后续研究还发现,PPAR抑制剂可削弱补充油酸的肿瘤转移作用。至于动物双歧杆菌抑制油酸促癌的原因,是由于其能表达降解油酸的酶,能消耗环境中的油酸,进而能降低油酸的水平。

研究者分析了慢性应激刺激调节肠道动物双歧杆菌水平的机制,发现慢性应激刺激会导致小鼠体内的糖皮质激素——皮质酮水平增加。皮质酮通过作用于肠道上皮细胞,重塑肠道上皮嘌呤代谢,导致双歧杆菌生长关键底物鸟嘌呤的分泌减少,从而抑制该菌的增殖。单独给予皮质酮即可重现菌群紊乱与动物双歧杆菌耗竭,提示压力激素本身就是驱动菌群变化的直接因素,反映出压力可能通过“改写肠道微生态”被身体长期记录。

在研究的最后,研究者基于肠癌患者队列,发现在压力水平较高的患者粪便中,动物双歧杆菌水平显著降低,油酸水平较高,鸟嘌呤浓度降低,远处转移发生率更高。这些基于肿瘤患者的发现表明,上述基于小鼠研究发现的慢性压力、肠菌和肠癌转移之间的关系,在肿瘤患者体内可能也存在。

389-390期《全球肿瘤快讯》-91-.jpg

该研究表明,慢性压力诱导的糖皮质激素,可调节肠道上皮细胞的嘌呤代谢,从而导致肠道内动物双歧杆菌减少,油酸水平增加,进而促进肿瘤转移。该研究首次完整揭示了慢性压力通过激素驱动微生态失衡、改变脂质代谢从而促进肿瘤恶性行为的新机制,并提供了清晰可干预靶点。补充动物双歧杆菌、开发工程菌疗法,均有潜力成为未来临床用于抗转移的创新策略。未来,压力管理不再仅依赖心理层面干预,而可能进入“益生菌/代谢酶有药可用”的精准治疗时代。 (编译 张娜)