首 页
党建引领
党建引领
党团建设
廉政建设
工会园地
关工委园地
院所概况
院所概况
医院简介
现任领导
院务公开
医院信箱
交通指南
医院媒体中心
院士风采
科室导航
科室导航
外科系统
内科系统
医技科室
基础实验室
行政处室
就医指南
就医指南
预约挂号
出诊信息
在线服务
互联网医院
就诊须知
住院服务
医保服务
意见反馈
新闻中心
新闻中心
北肿要闻
院所新闻
全球肿瘤快讯
中国癌症研究(英文)
科普视频
科学研究
科学研究
科研动态
科研成果
教育部重点实验室
学科建设
科研诚信与人类遗传资源
常用下载
相关链接
教育教学
院图书馆
院图书馆
图书馆简介
数据库资源
书刊电子版
试用数据库
书刊采购推荐
机构知识库
学术专著目录
最新消息
综合查询
综合查询
个人处方
化验单查询
检查报告查询
药品查询
护理指南
医疗服务政策查询
医疗服务价格查询
医师执业资格查询
护士执业资质查询
随访信息管理和查询
OA系统
大众版
EN
专业版
公众
专业
English
首 页
党建引领
党建引领
党团建设
廉政建设
工会园地
关工委园地
院所概况
院所概况
医院简介
现任领导
院务公开
医院信箱
交通指南
医院媒体中心
院士风采
科室导航
科室导航
外科系统
内科系统
医技科室
基础实验室
行政处室
就医指南
就医指南
预约挂号
出诊信息
在线服务
互联网医院
就诊须知
住院服务
医保服务
意见反馈
新闻中心
新闻中心
北肿要闻
院所新闻
全球肿瘤快讯
中国癌症研究(英文)
科普视频
科学研究
科学研究
科研动态
科研成果
教育部重点实验室
学科建设
科研诚信与人类遗传资源
常用下载
相关链接
教育教学
院图书馆
院图书馆
图书馆简介
数据库资源
书刊电子版
试用数据库
书刊采购推荐
机构知识库
学术专著目录
最新消息
综合查询
综合查询
个人处方
化验单查询
检查报告查询
药品查询
护理指南
医疗服务政策查询
医疗服务价格查询
医师执业资格查询
护士执业资质查询
随访信息管理和查询
OA系统
大众版
EN
专业版
公众
专业
English
院务公开
当前位置:
首页
院所概况
院务公开
规章制度
正文
NEWS CENTER
院务公开
医院资源
财务信息
规章制度
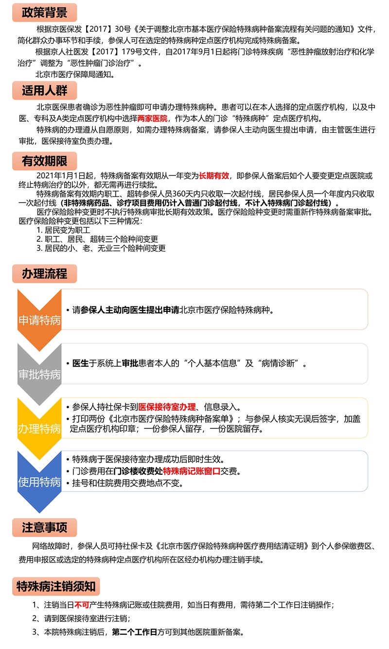
北京市基本医疗保险特殊病种政策
发布时间:2025-12-25
点击量:
分享到:
上一篇:
医保患者入院须知
下一篇:
北京市献血条例
最新新闻
28
2026.02
我院召开2025年度领导干部述职暨民主测评会
14
2026.02
共绘荣光•同启华章丨北京大学肿瘤医院建院50周年LOGO正式发布
06
2026.02
2025年中华医学科技奖揭晓 我院2项成果获奖
02
2026.02
我院召开2025年度党支部书记现场述职会
23
2026.01
寒冬中的生命接力——我院两位医生火车站救助急症旅客
专题热点
学习贯彻党的二十届四中全会精神
学习贯彻中央八项规定精神
扎实开展党纪学习教育
五十周年院庆
点击搜索