PD-1抑制剂可诱导IgG1体液免疫反应
美国西奈山伊坎医学院Gnjatic等研究发现,PD-1抑制剂治疗可诱导针对特定抗原的肿瘤特异性IgG1阳性浆细胞反应,作为抗肿瘤细胞免疫的重要补充,提升患者的临床获益。针对肿瘤抗原的体液IgG1反应是免疫检查点抑制剂临床疗效的基础。(Nat Med. 2026年1月27日在线版)
此前有研究在三阴性乳腺癌小鼠模型中发现,被免疫检查点抑制剂激活的滤泡辅助性T细胞,会促进B细胞产生抗体,这些抗体对免疫治疗的疗效至关重要。肿瘤组织中的B细胞和成熟的三级淋巴结构是免疫治疗的重要组成部分,与免疫治疗的预后密切相关;甚至患者是否对免疫治疗有反应,或也取决于肿瘤中的B细胞和三级淋巴结构。

研究者认为,这些研究发现提示,或许B细胞实际上是肿瘤免疫疗法的主力,尤其是免疫检查点抑制剂疗法,这就可能由此提供新的免疫治疗标志物和潜在靶点。
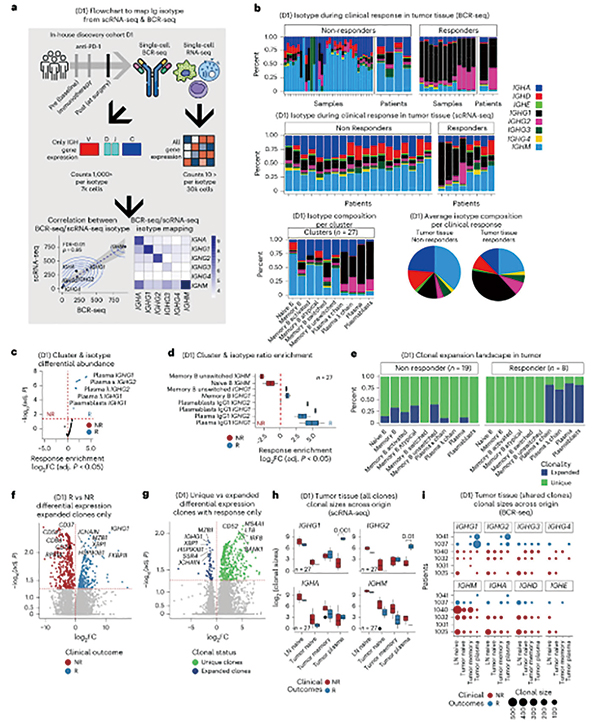
研究者先招募了38例早期肝细胞癌患者,其中27例患者接受了PD-1抑制剂新辅助治疗,其余11例未接受治疗作为对照。研究者分析了受试患者的肿瘤微环境、未受累邻近肝组织和引流淋巴结的120万个单细胞转录组数据,其中包括约3万个B细胞和浆细胞。
分析结果显示,PD-1抑制剂新辅助治疗应答者肿瘤中富集了所有浆细胞表型,而邻近未受累肝脏组织中则不明显。无应答者在肿瘤中富集了未转变表型的记忆B细胞,这些B细胞虽已分化为记忆细胞,但尚未发生抗体类别转换,表现为功能障碍或有免疫抑制作用,与不良预后有关,这些未转变表型的记忆B细胞在正常组织中富集较少。
在疗效显著的患者中,IgG1产生型浆细胞的比例显著高于其他细胞,提示IgG1产生型浆细胞与PD-1抑制剂的临床疗效有关。在PD-1抑制剂应答者接受治疗前,可能就存在偏向IgG1特征的浆细胞,且这种特征在PD-1抑制剂治疗后显著增强,与治疗反应高度相关。
PD-1抑制剂应答者体内存在克隆扩增的IgG1浆细胞,且这些浆细胞会在肿瘤和引流淋巴结之间迁移,驱动免疫反应。在预后不良的患者体内,存在记忆B细胞功能障碍,还伴随着调节性T细胞、辅助性T细胞17和单核细胞的特征,属于免疫抑制状态。研究者在另一个肝癌队列中重现了上述发现,基于公共数据集分析,发现IgG1浆细胞与其他免疫检查点抑制剂疗效密切相关。
研究者检测了肝癌患者治疗前后采集的血清样本,并针对一组包含20种肿瘤相关抗原的抗原组合进行检测,这组抗原包括常见的癌睾抗原(一类特异性表达于睾丸生殖细胞及多种肿瘤组织的肿瘤相关抗原)、突变抗原和干细胞相关抗原。
结果显示,与无应答者相比,应答者血清中检测到抗肿瘤IgG抗体的比例更高,这些IgG抗体主要属于IgG1亚类,靶向MAGE-A、GAGE7、PRAME和NY-ESO-1等癌睾抗原。以往研究提示,针对癌睾抗原的IgG1抗体可以增强抗原呈递细胞的抗原呈递,并有可能通过免疫复合物和交叉呈递启动CD8阳性T细胞;这些抗体还可通过其Fc段与NK细胞和巨噬细胞的Fc受体结合,诱导对肿瘤的杀伤,及激活补体系统,导致肿瘤细胞裂解等。
研究者发现,应答者表现出与浆细胞分化相关的基因(如ERN1和RRBP1 )的高表达,而无应答者则表现出CXCR4表达升高。表明免疫检查点抑制剂诱导B细胞活化和类别转换,进而导致浆母细胞扩增并分化为分泌IgG1的浆细胞。无应答者体内积累种类较少的记忆细胞、非典型B细胞和非IgG1浆细胞。
该研究深入揭示了PD-1抑制剂对B细胞的影响,及PD-1抑制剂通过B细胞提升抗肿瘤免疫的机制,并首次发现PD-1抑制剂可诱导针对特定肿瘤相关抗原的体液免疫反应。不仅为免疫治疗提供了新的疗效预测标志物,还提示针对癌睾抗原的抗肿瘤疫苗或能提升免疫检查点抑制剂的疗效。 (编译 秦盛泽)



